绿之源环保

绿之源环保
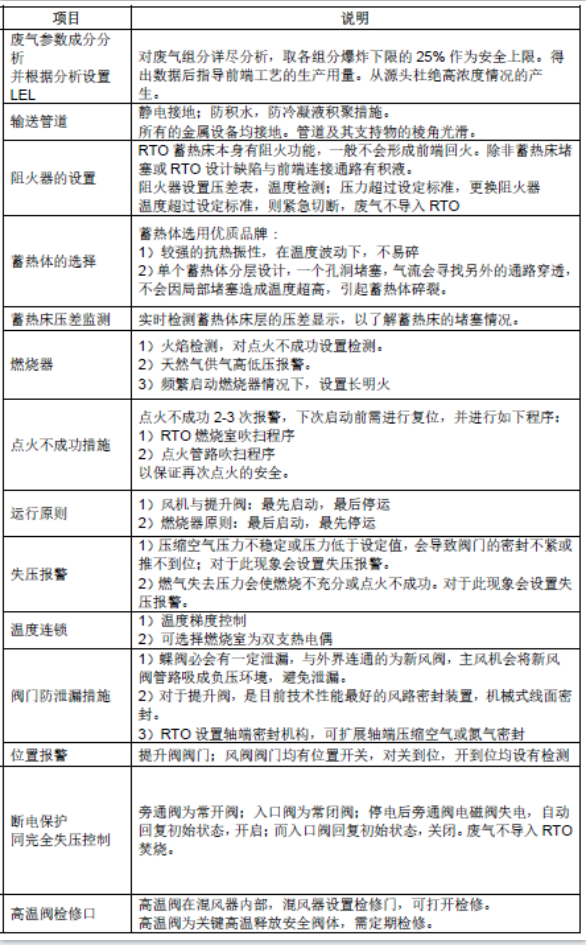
众所周知,RTO系统中的LEL是非常关键的安全措施。一般而言可燃气体浓度分析仪 LEL 安装在 RTO 入口前100 米以外总管上(考虑 LEL 的响应时间+阀门动作的时间),反馈信号与旁通阀及 RTO 新风阀形成逻辑回路,规避 RTO 焚烧废气的超高浓度风险。常规的控制如下,设置两道LEL:LEL 测得爆炸下限 15%(可调整设定)左右,则进行预警,RTO 处新风阀都打开;LEL 测得浓度为爆炸下限 22%(可调整设定)左右,则打开 RTO 旁通阀,关闭 RTO 入口阀,打开 RTO 新风阀,废气旁通不进入 RTO 焚烧。下面我们再来看看RTO系统中,特别是精细化工VOCs废气RTO系统中的一些安全措施清单及考虑。如下:
